
Chumby で気温を測りましょ。
Chumby で室内温度が測れちゃいます。ネットワーク接続しているので、ブラウザを使えば旗れた場所の温度も見ることができます。

サイトメニューから温度計測をオンにすれば計測が開始されます。
o コントロールパネルはオフしておく。
o 表示更新は2秒ごと。
o 10秒に1度、計測中を意味する画像が表示される。
o 温度補正は、入力欄に1.0前後の数値を入力してください。(デフォルト=1.0)
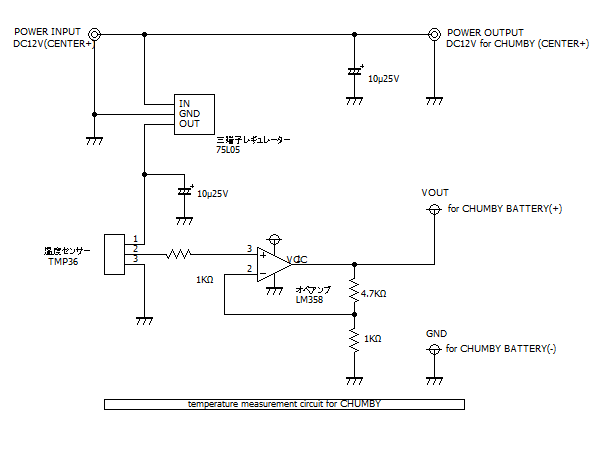
温度計測用アダプターの作成
中心の8ピンのICがオペアンプ。右側のトランジスタ型をしているのが温度センサーで左下のトランジスター型をしていのが三端子レギュレーターです。

部品点数は最少
写真には写っていませんが、このほかにChumby のACアダプタを中継するためのコネクタがあります。

温度計測アダプター(TMP36 + LM358)
回路図
とてもシンプルな回路になっています。
要点:
o オペアンプが12Vで動作するように、Chumby への電源供給をしているアダプタージャックをこのアダプターを中継させます。
o 計測した電圧はChumbyの内部バッテリー端子に接続します。(この方法は電池電圧を測る記事を参照してください)
計測温度範囲
-10度から40度まで(範囲外では[----]表示になります)
(実際にはより広範囲に測れますが表示画像が用意されていません)


